Описание потоков данных Календаря VK WorkSpace
Создание, редактирование, удаление события из веб-интерфейса Календаря, принятие или отклонение события
Схема взаимодействия сервисов приведена на рисунке ниже:
Описание потоков данных приведно в таблице ниже:
| Номер потока | Источник | Протокол взаимодействия | Получатель |
|---|---|---|---|
| 1 | Actor | HTTP | calendar-nginx — сервис балансировки и проксирования запросов |
| 2 | calendar-nginx | HTTP | calendarapi — основной API для межсерверного общения |
| 3 | calendarapi | gRPC | calendar-storage — интерфейс взаимодействия с БД. Наружу предоставляет gRPC методы, внутри содержит реализацию запросов к БД и работу с шардированием |
| 4 | calendar-storage | Сетевой протокол PostgreSQL | calendarpg — главная база данных Календаря VK WorkSpace |
| 5 | calendar-nginx | HTTP | cld-openapi — API Диска VK WorkSpace, обслуживающий OAuth клиентов |
| 6 | cld-openapi | HTTP | swa — группа сервисов аутентификации (clauth, GoCube, UMI) для выдачи, хранениея и валидации сессионных токенов для пользователей |
| 7 | cld-openapi | HTTP | streamer — cервис для сохранения и скачивания файлов хранилища |
| 8 | calendar-ngin | HTTP | cloclo — cервис по распределению и сбору информации для получения данных из Диска VK WorkSpace |
| 9 | calendarapi | HTTP | swa |
| 10 | calendarapi | HTTP | mailapi — основной API Почты VK WorkSpace |
| 11 | calendar-storage | Сетевой протокол PostgreSQL | calendarpg |
| 12 | calendarapi | HTTP | calendar-notifyapi — API очереди уведомлений Календаря |
| 13 | calendar-notifyapi | HTTP | calendar-notifier-zubr — прокси-сервис для доступа к Tarantool. Содержит в себе логику работы с шардированием |
| 14 | calendar-notifier-zubr | Бинарный протокол Tarantool | calendar-notifytar — очередь рассылки уведомлений Календаря |
| 15 | calendar-notifyd | HTTP | calendar-notifier-zubr |
| 16 | calendar-notifyd | HTTP | relay — cервис для пересылки почтовых сообщений |
| 17 | calendar-notifyd | gRPC | calendarbot-api — API бота календаря Супераппа VK WorkSpace |
| 18 | calendarbot-api | HTTP | internal-api — API на стороне Супераппа VK WorkSpace |
| 19 | calendarapi | gRPC | calendar-zubr — прокси, изолирующее БД locker-tnt-queue |
| 20 | calenar-zubr | gRPC | calenar-locker-tnt-queue |
Развернутое описание потоков даных:
- При добавлении участника actor взаимодействует с сервисом calendar-nginx при открытии формы события.
- Сервис calendar-nginx перенаправляет запрос в calendarapi для получения свободного времени участника.
- Далее сервис calendarapi перенаправляет запрос в calendar-storage для взаимодействия с БД.
- Сервис calendar-storage отправляет запрос в calendarpg для получения данных.
- При наличии во встрече прикрепленных файлов сервис calendar-nginx перенаправляет запрос в cld-openapi.
- Далее сервис cld-openapi перенаправляет запрос для проверки авторизации в swa.
- После проверки авторизации запрос будет перенаправлен в streamer для загрузки файлов. После загрузки в Календарь вернутся ссылки на вложения и прикрепятся в тело встречи. Файл станет доступным для чтения. Для чтения файла запрос от клиента передается сервису cld-openapi, в котором генерируется ссылка и возвращается в calendar-nginx.
- Затем полученную ссылку calendar-nginx отправляет в сервис cloclo, после чего инициируется процесс скачивания (чтения) файла.
- При сохранении встречи calendar-nginx отправляет запрос через сервис calendarapi в swa для авторизации пользователя.
- Сервис calendarapi может отправить запрос с проверкой валидности почтовых адресов в mailapi (подключаемый функционал).
- Далее выполняется запись созданного события в calendarpg.
- Если в созданной встрече есть другие участники, сервис calendarapi передает задачу на рассылку уведомлений с полной информацией о событии и шаблоном уведомления в calendar-notifyapi.
- Далее calendar-notifyapi отправляет задачу запрос в прокси-сервис calendar-notifier-zubr.
- Затем calendar-notifier-zubr отправляет информацию в calendar-notifytar.
- Далее сервис calendar-notifyd забирает через calendar-notifier-zubr очереди шаблоны встреч и преобразует их в уведомления для Почты.
- После преобразования calendar-notifyd передает уведомления в сервис Почты VK WorkSpace relay.
- Для Супераппа VK WorkSpace уведомления отправляются через сервис calendarbot-api.
- Далее calendarbot-api передает уведомления в сервис internal-api на стороне Супераппа VK WorkSpace.
- При редактировании встреч сервис calendarapi отправляет запрос в calenar-zubr.
- Затем в calenar-locker-tnt-queue выполняется проверка, не редактируется ли встреча в данный момент. Если событие не заблокировано для редактирования, перезаписывается информация в calendarpg. По завершению обновления данных в БД пользователям будут отправлены уведомления об изменениях во встрече.
Если событие было удалено, в calendarpg отправляется запрос на удаление записи. После удаления записи всем участникам события будут отправлены уведомления об отмене встречи.
Принятие или отклонение приглашения в Супераппе VK WorkSpace
Схема взаимодействия сервисов приведена на рисунке ниже:
Описание потоков данных приведно в таблице ниже:
| Номер потока | Источник | Описание потока | Получатель |
|---|---|---|---|
| 1 | Actor | HTTP | internal-api — API на стороне Супераппа VK WorkSpace |
| 2 | calendarbot-processor | HTTP | internal-api |
| 3 | calendarbot-processor | gRPC | calendarapi-internal — API календаря для межсерверного общения |
| 4 | calendarapi-internal | iProto | calendar-zubr — прокси БД calendarpg |
| 5 | calendar-zubr | Сетевой протокол PostgreSQL | calendarpg — главная база данных Календаря VK WorkSpace |
| 6 | calendarapi-internal | HTTP | calendar-notifyapi — API очереди уведомлений Календаря |
| 7 | calendar-notifyapi | iProto | calendar-notifier-zubr — прокси-сервис для доступа к Tarantool. Содержит в себе логику работы с шардированием |
| 8 | calendar-notifier-zubr | Бинарный протокол Tarantool | calendar-notifytar — очередь рассылки уведомлений Календаря |
| 9 | calendar-notifyd | HTTP | calendar-notifier-zubr |
| 10 | calendar-notifyd | HTTP | relay — cервис для пересылки почтовых сообщений без авторизации |
| 11 | calendar-notifyd | gRPC | calendarbot-api — API бота календаря Супераппа VK WorkSpace |
| 12 | calendarbot-api | HTTP | internal-api |
Развернутое описание потоков даных:
- Пользователь в веб-интерфейсе нажимает кнопку для принятия или отклонения события, данные передаются в internal-api.
- Сервис calendarbot-processor опрашивает сервис internal-api на наличие запросов.
- При наличии нового запроса calendarbot-processor передает информацию в calendarapi-internal в виде токена, который представляет собой UID шаринга события.
- Сервис calendarapi-internal передает информацию в calendar-zubr.
- Далее calendar-zubr передает данные для записи в БД calendarpg.
При любом ответе пользователя автору события будут отправлены уведомления о принятом пользователем решении в Почту VK WorkSpace и Суперапп VK WorkSpace (в случае, если уведомления были включены). Дальнейшая цепочка, по которой будет отправлено уведомление автору, соответствует описанию предыдущей схемы.
Создание, редактирование, удаление события при синхронизации по CalDAV
Схема взаимодействия сервисов приведена на рисунке ниже:
Описание потоков данных приведно в таблице ниже:
| Номер потока | Источник | Описание потока | Получатель |
|---|---|---|---|
| 1 | caldav-клиент | HTTP | calendar-nginx — сервис балансировки и проксирования запросов |
| 2 | calendar-nginx | HTTP | caldavapi — cервис, реализующий сетевой протокол CalDAV. Используется для синхронизации календаря с внешними клиентами |
| 3 | caldavapi | HTTP | swa — группа сервисов аутентификации (clauth, GoCube, UMI) для выдачи, хранениея и валидации сессионных токенов для пользователей |
| 4 | caldavapi | gRPC | calendarapi-internal — API для межсерверного общения |
| 5 | calendarapi-internal | gRPC | calendar-storage — интерфейс взаимодействия с БД. Наружу предоставляет gRPC методы, внутри содержит реализацию запросов к БД и работу с шардированием |
| 6 | calendar-storage | Сетевой протокол PostgreSQL | calendarpg — главная база данных Календаря VK WorkSpace |
| 7 | calendarapi-internal | HTTP | calendar-notifyapi — API очереди уведомлений Календаря |
| 8 | calendar-notifyapi | HTTP | calendar-notifier-zubr — прокси-сервис для доступа к Tarantool. Содержит в себе логику работы с шардированием |
| 9 | calendar-notifier-zubr | Бинарный протокол Tarantool | calendar-notifytar — очередь рассылки уведомлений Календаря |
| 10 | calendar-notifyd | HTTP | calendar-notifier-zubr — прокси-сервис для доступа к Tarantool. Содержит в себе логику работы с шардированием |
| 11 | calendar-notifyd | HTTP | relay — cервис для пересылки почтовых сообщений |
| 12 | calendar-notifyd | HTTP | calendarbot-api — API бота календаря Супераппа VK WorkSpace |
| 13 | calendarbot-api | HTTP | internal-api — API на стороне Супераппа VK WorkSpace |
Описание потоков даных при созданнии события:
- При создании события caldav-клиент отправляет запрос в calendar-nginx.
- Сервис calendar-nginx перенаправляет запрос в caldavapi.
- Далее сервис caldavapi перенаправляет запрос в swa для авторизации.
- Затем caldavapi передает данные о событии в calendarapi-internal.
- Сервис calendarapi-internal передает запрос в сервис calendar-storage.
- Далее calendar-storage передает данные для записи в БД calendarpg. Затем выполняется цепочка для рассылки уведомлений, потоки с 7 по 13.
При редактировании события выполняется та же цепочка, что и при создании, только с обновлением данных уже существующей записи в calendarpg и рассылкой новых уведомлений.
При удалении события выполняется запрос в calendarpg для удаления записи и рассылаются уведомления об отмене события.
Доставка приглашения от внешнего отправителя
Схема взаимодействия сервисов приведена на рисунке ниже:
Описание потоков данных приведно в таблице ниже:
| Номер потока | Источник | Протокол взаимодействия | Получатель |
|---|---|---|---|
| 1 | Actor | HTTP | ics-processor — обработчик очереди писем с вложениями .ics из внешних календарей |
| 2 | ics-processor | HTTP | ics-router — балансировщик нагрузки между сервисами icser |
| 3 | ics-router | gRPC | icser — сервис для разбора .ics |
| 4 | icser | gRPC | ics-router |
| 5 | ics-router | gRPC | calendarapi-internal — API для межсерверного общения |
| 6 | calendarapi-internal | gRPC | calendar-storage — интерфейс взаимодействия с БД. Наружу предоставляет gRPC методы, внутри содержит реализацию запросов к БД и работу с шардированием |
| 7 | calendar-storage | Сетевой протокол PostgreSQL | calendarpg — главная база данных Календаря VK WorkSpace |
Развернутое описание потоков даных:
- Внешний пользователь отправляет приглашение на почту.
- Сервис ics-processor передает ics-файл в сервис ics-router.
- Далее сервис ics-router перенаправляет данные в сервис icser для разбора.
- Затем сервис icser выполняет разбор ics-файла и передает вложения и метаинформацию обратно в ics-router.
- Далее ics-router перенаправляет запрос в calendarapi-internal.
- Сервис calendarapi-internal формирует и отправляет запрос для записи в БД через сервис calendar-storage.
- Далее calendar-storage передает полученные данный для записи в calendarpg. Событие будет отображено в интерфейсе Календаря.
Отправка напоминаний
Схема взаимодействия сервисов приведена на рисунке ниже:
Описание потоков данных приведно в таблице ниже:
| Номер потока | Источник | Описание потока | Получатель |
|---|---|---|---|
| 1 | calendar-notifyd | Бинарный протокол Tarantool | calendar-notifier-zubr — прокси-сервис для доступа к Tarantool. Содержит в себе логику работы с шардированием |
| 2 | calendar-notifier-zubr | iProto | calendar-notifytar — очередь рассылки уведомлений Календаря |
| 3 | calendar-notifyd | HTTP | calendarapi-internal — API календаря для межсерверного общения |
| 4 | calendarapi-internal | gRPC | calendar-storage — прокси БД calendarpg |
| 5 | calendar-storage | Сетевой протокол PostgreSQL | calendarpg — главная база данных Календаря |
| 6 | calendar-notifyd | HTTP | relay — cервис для пересылки почтовых сообщений |
| 7 | calendar-notifyd | gRPC | calendarbot-api — API бота календаря Супераппа VK WorkSpace |
| 8 | calendarbot-api | HTTP | internal-api — API на стороне Супераппа VK WorkSpace |
Развернутое описание потоков даных:
- Сервис calendar-notifyd с установленной периодичностью отправляет запрос в calendar-notifier-zubr для получения шаблонов уведомлений и напоминаний для отправки.
-
Прокси-сервис calendar-notifier-zubr перенаправляет запрос в calendar-notifytar для получения данных из очереди.
Примечание
В шаблоне уведомлений хранится полная информация о событии, а в шаблоне напоминания — краткая. По данному признкаку calendar-notifyd определяет, уведоление это или напоминание.
-
Получив краткую информацию о событии из шаблона напоминания, calendar-notifyd отправляет запрос в сервис calendarapi-internal на получение полной информации о событии из calendarpg через прокси-сервис calendar-storage, а также проверяет информацию в шаблоне на актуальность.
Примечание
Если встреча была перенесена или отменена, напоминания в указанное время отправлены не будут.
-
Далее сервис calendar-notifyd передает полученную информацию о событии в calendarpg через прокси-сервис calendar-storage.
- Затем calendar-notifyd забирает полную информацию о событии, подготоваливает напоминая и передает в сервис relay для отправки участникам.
- Для Супераппа VK WorkSpace напоминания отправляются через сервис calendarbot-api.
- Далее calendarbot-api передает напоминания в сервис internal-api на стороне Супераппа VK WorkSpace.
Потоки данных при миграции каледарей по протоколу EWS
Синхронизация календарных событий
Схема взаимодействия сервисов приведена на рисунке ниже:
Примечание
Так как в calendar-cexsy-tar и exchange-sync-pg происходит множество обращений в различные моменты работы миграции, стрелки не пронумерованы.
Описание потоков данных приведно в таблице ниже:
| Номер потока | Источник | Описание потока | Получатель |
|---|---|---|---|
| 1 | Actor | Запускает вручную скрипт | sync_all.sh |
| 2 | sync_all.sh | Передает почтовые адреса пользователей | exodus-cli — Клиент для работы с exodus |
| 3 | exodus-cli | Передает почтовые адреса пользователей | calendar-exodus — сервис для миграции календарей из Exchange и подписки на синхронизацию календарей |
| 4 | calendar-exodus | Передает данные на сервер MS Exchange | MS Exchange |
| 5 | MS Exchange | Передает события подписанных пользователей в Календарь VK WorkSpace | calendar-exodus — сервис для миграции календарей из Exchange и подписки на синхронизацию календарей |
| 6 | calendar-exodus | Отправляет данные в API Календаря | calendarapi-internal — API для межсерверного общения |
| 7 | calendarapi-internal | Сохраняет в БД | calendar-storage — прокси БД calendarpg |
| 8 | calendar-storage | Сохраняет в БД | calendarpg — главная база данных календаря |
Описание схемы:
- Для разового переноса данных календарей с MS Exchange используется скрипт sync_all.sh. В скрипте содержится список почтовых ящиков пользователей, календари которых необходимо мигрировать в Почту VK WorkSpace.
- Данные из скрипта попадают в сервис calendar-exodus через exodus-cli.
- После сохранения calendar-exodus преобразует информацию из скрипта в запросы к MS Exchange. От сервера MS Exchange возвращаются события по пользователям из скрипта обратно в calendar-exodus.
- Все мигрированные события пользователей calendar-exodus также отправляет в calendarapi-internal для дальнейшей отправки уведомлений. Calendarapi-internal, в свою очередь, сохраняет информацию в calendarpg через сервис calendar-storage.
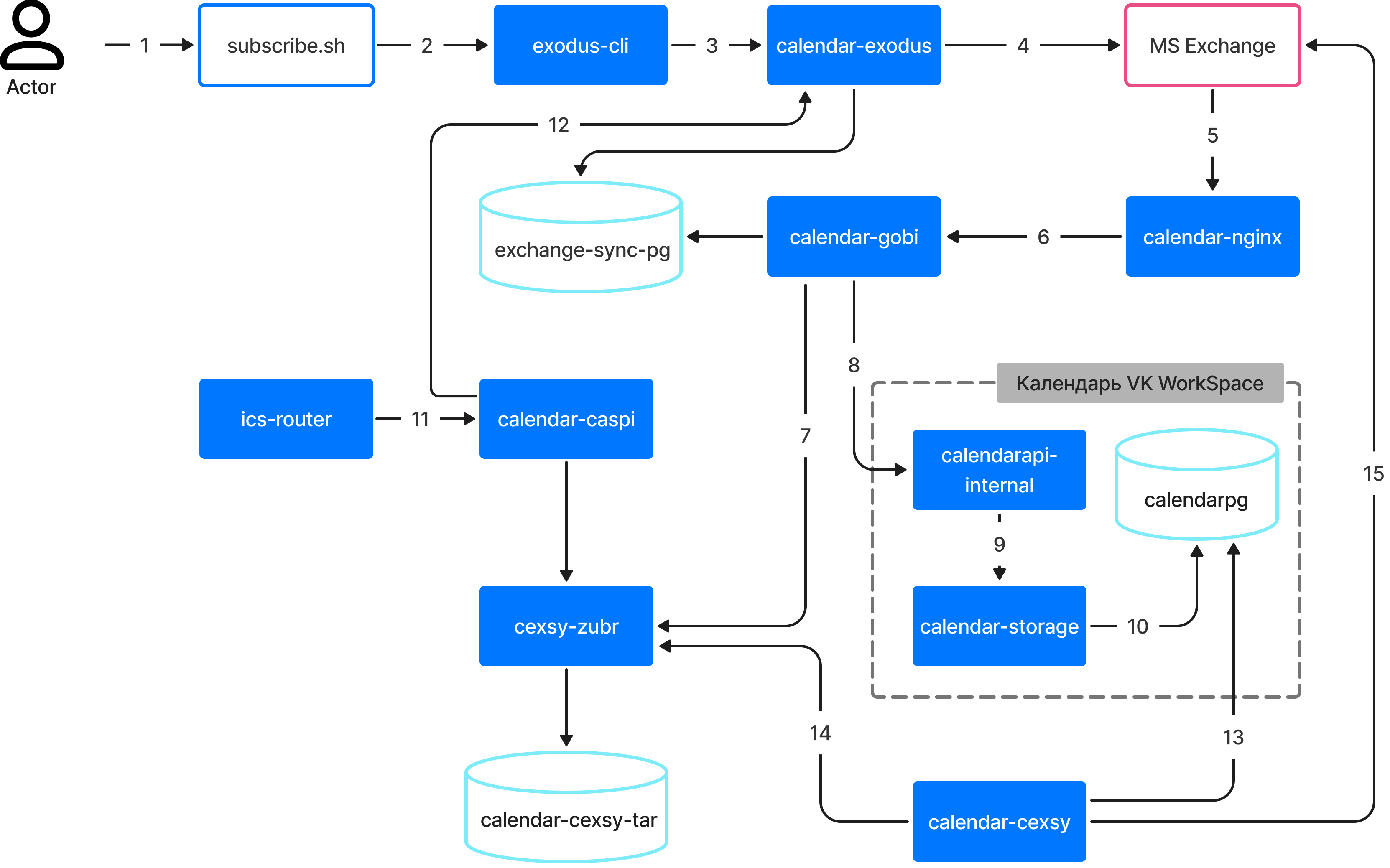
Подписка на календарные события
Схема взаимодействия сервисов приведена на рисунке ниже:
Примечание
Так как в calendar-cexsy-tar и exchange-sync-pg происходит множество обращений в различные моменты работы миграции, стрелки не пронумерованы.
Описание потоков данных приведно в таблице ниже:
| Номер потока | Источник | Описание потока | Получатель |
|---|---|---|---|
| 1 | Actor | Запускает вручную скрипт | subscribe.sh |
| 2 | subscribe.sh | Передает данные о подписываемых пользователях | exodus-cli — Клиент для работы с exodus |
| 3 | exodus-cli | Сохраняет подписываемых пользователей в БД | calendar-exodus — сервис для миграции календарей из Exchange и подписки на синхронизацию календарей |
| 4 | calendar-exodus | Передает данные о подписках на сервер EWS | MS Exchange |
| 5 | сервер EWS | Передает события подписанных пользователей в Календарь VK WorkSpace | calendar-nginx — является точкой входа в сервисы Календаря |
| 6 | calendar-nginx | Проксирует запросы в Календарь | calendar-gobi — сервис для получения уведомлений о событиях и их дальнейшей синхронизации |
| 7 | calendar-gobi | Отправляет данные в БД | cexsy-zubr — прокси БД calendar-cexsy-tar |
| 8 | calendar-gobi | Отправляет данные в API Календаря | calendarapi-internal — API для межсерверного общения |
| 9 | calendarapi-internal | Передает в БД | calendar-storage — прокси БД calendarpg |
| 10 | calendar-storage | Сохраняет в БД | calendarpg — главная база данных календаря |
| 11 | ics-router | Запрашивает информацию о событии | calendar-caspi — служит публичным API, возвращает информацию о синхронизированных календарях |
| 12 | calendar-caspi | Отправляет запрос на выгрузку события | calendar-exodus — сервис для миграции календарей из Exchange и подписки на синк календарей |
| 13 | calendar-cexsy | Слушает БД | calendar-storage — прокси БД calendarpg |
| 14 | calendar-cexsy | Проверяет в БД наличие событий MS Exchange | cexsy-zubr — прокси БД calendar-cexsy-tar |
| 15 | calendar-cexsy | Отправляет данные в EWS | cexsy-zubr — прокси БД calendar-cexsy-tar |
Описание схемы:
- Администратор системы инициирует запуск скрипта subscribe.sh, в котором содержатся email-адреса для подписки. Данные из скрипта направляются в сервис calendar-exodus через exodus-cli.
- В calendar-exodus запросы конвертируются в запросы к серверу MS Exchange. Также calendar-exodus проверяет наличие пользователей на стороне MS Exchange.
- В MS Exchange реализован механизм callback, благодаря которому все события и действия с ними на стороне сервера MS Exchange передаются в сервис calendar-gobi через calendar-nginx.
- Сервис Calendar-gobi отправляет запрос в exchange-sync-pg для получения пользователей, на которых создана подписка. Действия пользователей, отсутствующих в БД, игнорируются.
- После синхронизации сервис calendar-gobi через сервис cexsy-zubr делает запись о синхронизации в calendar-cexsy-tar.
-
Все полученнные от MS Exchange события сервис calendar-gobi отправляет в calendarapi-internal для дальнейшей рассылки почтовых уведомлений. Calendarapi-internal, в свою очередь, сохраняет события в БД calendarpg через calendar-storage.
Примечание
Calendar-cexsy-tar является центральной базой данных в двусторонней миграции. Она проверяет, было ли событие уже синхронизировано, чтобы миграция событий из VK WorkSpace и обратно не становилась бесконечной. То есть, она отвечает за маппинг событий.
-
Calendar-caspi проверяет, есть ли событие на стороне VK WorkSpace. Если события нет, calendar-caspi отправляет запрос на выгрузку события из MS Exchange.
- За отправку событий из Календаря VK WorkSpace в MS Exchange отвечает сервис calendar-cexsy. Он опрашивает сервис calendarpg на наличие событий, созданных в Календаре.
- Если событие отсутствует на стороне MS Exchange, событие будет отправлено. В случае, если источником события был MS Exchange и по нему не было изменений, calendar-cexsy проигнорирует его.






