Описание потоков данных Почты VK WorkSpace
Схемы потоков данных Почты VK WorkSpace без DLP
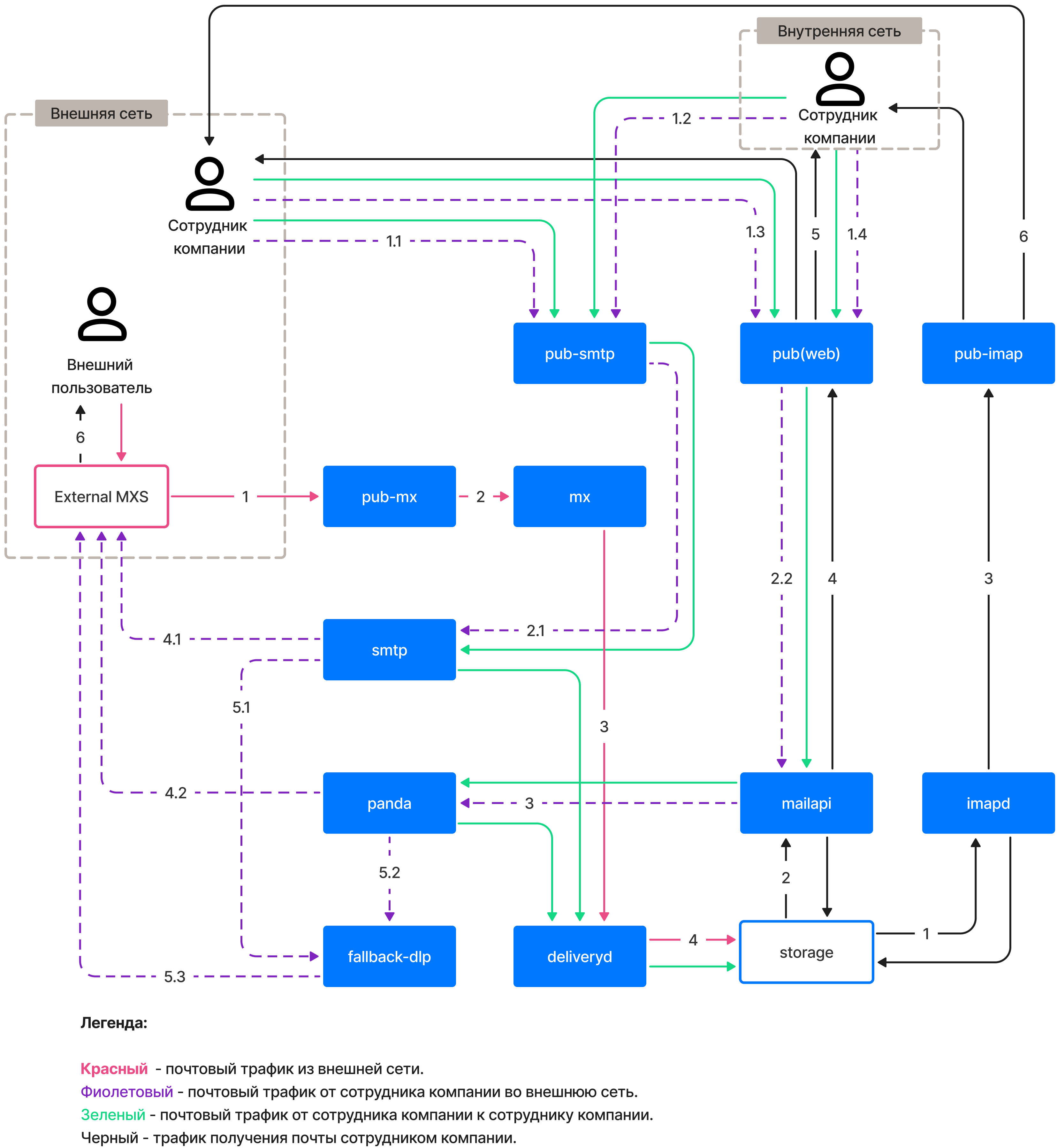
Общая схема потоков данных приведена на рисунке ниже:
Почтовые сообщения от внешних адресатов к внутренним
Описание потоков данных приведно в таблице ниже:
| Номер потока | Источник | Описание потока | Получатель |
|---|---|---|---|
| 1 | External MXS — любой внешний почтовый сервер, от которого приходит SMTP | SMTP-траффик | pub-mx |
| 2 | pub-mx | Получение почты по 25 порту | mx |
| 3 | mx | Пересылка обработанной почты от внешних адресов на сервис доставки | deliveryd |
| 4 | deliveryd | Пересылка почты в хранилище | storage |
Почтовые сообщения от внутренних адресатов к внешним
Описание потоков данных приведно в таблице ниже:
| Номер потока | Источник | Описание потока | Получатель |
|---|---|---|---|
| 1.1 | Отправитель почты, который находится вне сети компании | SMTP-траффик | pub-smtp |
| 1.2 | Отправитель почты, который находится внутри сети компании | SMTP-траффик | pub-smtp |
| 1.3 | Отправитель почты, который находится вне сети компании | HTTP-траффик | pub(web) |
| 1.4 | Отправитель почты, который находится внутри сети компании | HTTP-траффик | pub(web) |
| 2.1 | pub-smtp | Почтовый трафик, но уже в виде сетевого TCP | smtp |
| 2.2 | pub-smtp | Почтовый трафик, HTTP из веб-клиента | mailapi |
| 3 | mailapi | gRPC вызовы | panda – агент пересылки почтовых сообщений, но полученных через API c веб-клиента |
| 4.1 | smtp | SMTP траффик – отправка почтовых сообщений на внешние серверы | |
| 4.2 | panda | SMTP траффик – отправка почтовых сообщений на внешние серверы | |
| 5.1 | smtp | Маршрутизация неудачно отправленных сообщений | fallback-dlp– сервис повторной отправки сообщений |
| 5.2 | panda | Маршрутизация неудачно отправленных сообщений | fallback-dlp |
| 5.3 | fallback-dlp | SMTP-траффик – повторная отправка почтовых сообщений на внешние серверы. | External MXs |
| 6 | External MXs | Почта | Получатель |
Почтовые сообщения от сотрудников компании к сотрудникам компании
Основное отличие от предыдущих разделов состоит в том, что отсутствует трафик во внешнюю сеть (cм. потоки зеленого цвета).
Инициация почтовых сообщений происходит так же, как и при отправке почтовых сообщений от внутренних адресатов к внешним, начиная с потока 1.1 и заканчивая потоками 2.1 и 3.
Далее сообщения обрабатываются по аналогии с сообщениями от внешних источников в сервисе deliveryd. Другими словами, почтовые сообщения от агентов пересылки почтовых сообщений smpt и panda идут не во внешний мир, а внутрь deliveryd и оттуда попадают в хранилище сообщений.
Получение почтовых сообщений сотрудниками компании, использующей Почта VK WorkSpace
Описание потоков данных приведно в таблице ниже:
| Номер потока | Источник | Описание потока | Получатель |
|---|---|---|---|
| 1 | storage | HTTP-траффик. Получение сообщений для адресата внутри компании для доставки через веб-клиент | mailapi |
| 2 | storage | HTTP-траффик. Получение сообщений для адресата внутри компании для доставки через почтовый клиент | imapd |
| 3 | mailapi | HTTP-траффик | pub(web) |
| 4 | imapd | IMAP-траффик | pub-imap |
| 5 | pub(web) | Получение почты через веб-клиент | Конечный пользователь |
| 6 | pub-imap | Получение почты через почтовый клиент | Конечный пользователь |
Примечание
Конечный пользователь может находиться как внутри сети компании, так и за ее пределами. Доставка почты (потоки 5 и 6) от этого не изменяется и является одинаковой в обоих случаях.
Схемы потоков данных Почты VK WorkSpace с DLP
Общая схема потоков данных приведена на рисунке ниже:
Почтовые сообщения от внешних адресатов к внутренним
Описание потоков данных приведно в таблице ниже:
| Номер потока | Источник | Описание потока | Получатель |
|---|---|---|---|
| 1 | External MXS | SMTP-траффик | pub-mx |
| 2 | pub-mx | Получение почты | mx |
| 3 | mx | Пересылка почты от внешних адресов в комплекс систем защиты от утечек | DLP для обработки внешнего трафика |
| 4 | mx | Перенаправление почтового трафика после неудачной попытки доставки в DLP для обработки внешнего почтового трафика | fallback-dlp — сервис повторной отправки сообщений |
| 5 | fallback-dlp | Повторная отправка почтовых сообщений для обработки в DLP | DLP для обработки внешнего трафика |
| 6 | DLP для обработки внешнего трафика | Обработанный трафик, допущенный к дальнейшей пересылке адресатам. Отправка идет через pub-mx отправкой на порт 1025 | relay — сервис пересылки почтовых сообщений без авторизации |
| 7 | relay | Почтовый трафик | deliveryd — сервис доставки почтовых сообщений в хранилице VK Workspace |
| 8 | deliveryd | Пересылка почты в хранилище | storage — условное наименование нескольких хранилищ данных разного назначения |
Почтовые сообщения от внутренних адресатов к внешним
Потоки данных от отправителей писем до агентов пересылки сообщений mx, smtp остаются неизменными (как и при отправке почтовых сообщений от внутренних адресатов к внешним без DLP, потоки 1.1 -- 3). Таблица с потоками данных начинается с потока 4.
Описание потоков данных приведно в таблице ниже:
| Номер потока | Источник | Описание потока | Получатель |
|---|---|---|---|
| 4.1 | smtp | Пересылка почты от отправителей компании в комплекс системы защиты от утечек | DLP для обработки внешнего трафика |
| 4.2 | panda | Пересылка почты от отправителей компании в комплекс системы защиты от утечек | DLP для обработки внешнего трафика |
| 5.1 | smtp | Перенаправление почтового трафика после неудачной попытки доставки в DLP для обработки внешнего почтового трафика | fallback-dlp — сервис повторной отправки сообщений |
| 5.2 | panda | Перенаправление почтового трафика после неудачной попытки доставки в DLP для обработки внешнего почтового трафика | fallback-dlp** |
| 6 | fallback-dlp** | Повторная отправка почтовых сообщений для обработки в DLP | DLP для обработки внешнего трафика |
| 7 | DLP для обработки внешнего трафика | Обработанный трафик, допущенный к дальнейшей пересылке адресатам. Отправка идет через pub-mx | relay — сервис пересылки почтовых сообщений без авторизации |
| 8 | relay | Проверенный почтовый трафик | External MX |
| 9 | relay | Почтовый трафик для повторной отправки конечному адресату | fallback — сервис для повторной попытки отправки почтовых сообщений |
| 10 | fallback | Повторно доставляемый почтовый трафик | External MX |
| 11 | DLP для обработки внешнего трафика | Диагностическая информация и предупреждения | External MX |
Почтовые сообщения от внутренних адресатов к внутренним
Основное отличие от предыдущих разделов состоит в том, что отсутствует трафик во внешний мир (Интернет). На схеме отображено потоками зеленого цвета.
Инициация почтовых сообщений происходит так же, как и при отправке почтовых сообщений от внутренних адресатов к внешним (раздел без DLP), начиная с потока 1.1 и заканчивая потоками 3.
Далее сообщения обрабатываются по аналогии с сообщениями к внешним адресатам, как и при отправке почтовых сообщений от внутренних адресатов к внешним (раздел c DLP): потоки 4 -- 7 и далее в сервис deliveryd. На схеме отображено потоками зеленого цвета.
В целях защиты от утечки информации используется отдельная DLP-система для внутреннего почтового трафика.
Получение почтовых сообщений сотрудниками компании, использующей Почта VK WorkSpace
Описание потоков данных приведно в таблице ниже:
| Номер потока | Источник | Описание потока | Получатель |
|---|---|---|---|
| 1 | storage | HTTP-траффик. Получение сообщений для адресата внутри компании для доставки через веб-клиент | mailapi |
| 2 | storage | HTTP-траффик. Получение сообщений для адресата внутри компании для доставки через почтовый клиент | imapd |
| 3 | mailapi | HTTP-траффик | pub(web) |
| 4 | imapd | IMAP-траффик | pub-imap |
| 5 | pub(web) | Получение почты через веб-клиент | Конечный пользователь |
| 6 | pub-imap | Получение почты через почтовый клиент | Конечный пользователь |

